砥砺深耕 履践致远|刘恩彬教授:如何诊断PMF
原发性骨髓纤维化 (PMF) 是一种 BCR/ABL1 阴性骨髓增殖性肿瘤 (MPN),与其他 BCR/ABL1 阴性 MPN 相比,其总生存期更短,白血病转化率更高。PMF在临床、形态学及分子生物学方面与其他髓系肿瘤继发纤维化存在重叠之处,与淋巴瘤、转移性实体瘤、慢性感染、内分泌失调、自身免疫性疾病、代谢紊乱 、特定药物治疗等导致的骨髓纤维化需要鉴别,因此诊断具有挑战性。
一、定义与病理特点
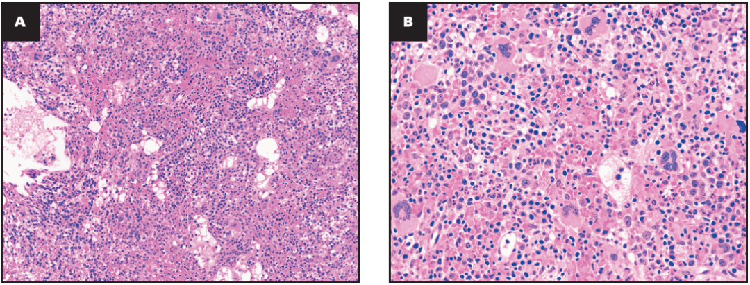
PMF是由于造血干细胞的克隆性增殖导致的髓系肿瘤,特征为骨髓中异常巨核细胞和粒细胞的增殖,伴有反应性纤维结缔组织增生和髓外造血。大多数病例从最初的纤维化前期(pre-PMF),其特征是骨髓增生活跃,无或只有很少的网状纤维,逐步演变到显性纤维化期(overt-PMF),网状纤维或胶原增生明显,并且通常有骨硬化。
形态学上,PMF 的特征是骨髓增生活跃,异常巨核细胞和粒系细胞增生为主。巨核细胞通常呈密集的簇状分布,其定义为≥3 个巨核细胞背靠背存在,中间没有细胞。巨核细胞的突出表现为“球状”或“云朵样”的低分叶核形式,染色质凝集以及裸核或深染核。纤维化前期表现为无网状纤维增生至轻度纤维增生 (MF0或MF1),而显性纤维化期纤维增生明显(MF2或MF3)。
二、临床特征
约1/3的患者诊断时无症状,仅有脾肿大或血象异常。通常在常规体检中偶然发现贫血或白细胞增多或血小板增多。纤维化前期通常表现为孤立性血小板增多。纤维化期为疾病晚期,血细胞减少与脾肿大相关,脾肿大导致腹部饱胀感和饱腹感增加。脾肿大的程度因疾病的阶段和病程而异,总体上,脾肿大在纤维化前期约为45%,在纤维化期约为80%。半数以上出现全身症状,包括疲乏、呼吸困难、体重减轻、盗汗、低热和恶病质。PMF患者的血栓形成不如真性红细胞增多症(PV )或 原发性血小板增多症(ET) 患者常见。
三、分子特征
MPN 相关驱动突变是诊断 PMF 的主要标准之一。大多数患者 (90%) 携带 MPN 中3 种经典驱动突变中的一种:JAK2-V617F (50%-60%), CALR (24%) 或 MPL (8%),导致 JAK-STAT 靶基因的组成型激活。约 10%~15% 的患者不表达 3 种驱动突变中的任何一种,称为“三阴性”。JAK2/CALR/MPL 以外的突变,包括 ASXL1、SRSF2、IDH1、IDH2、EZH2、SF3B1 和 TET2(以及其他)有助于在三阴性 PMF 病例中确立克隆性。上述突变有助于支持 MPN 的诊断,但不具特异性,不能用于区分 PMF 与其他 MPN。基因突变类型和突变数量均已显示影响预后:CALR-1型突变①预后好,高分子风险异常包括 ASXL1、EZH2、SRSF2、IDH1、U2AF1Q157突变,三阴性PMF 预后差。
注①:CALR基因的突变类型主要包括1型和2型,1型突变为52碱基对缺失(p.L367fs*46),多见于PMF, 2型突变为5碱基对插入(p.K385fs*47),多见于ET 。
四、诊断标准
表1.PMF的诊断标准(WHO,2016)
五、鉴别诊断
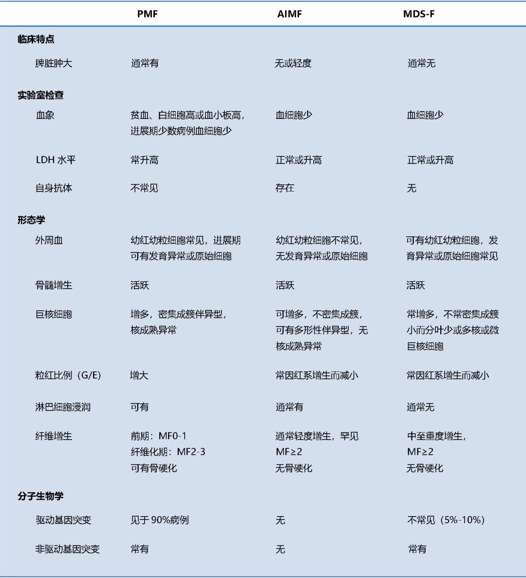
PMF主要与原发性血小板增多症(ET)和骨髓增生异常综合征伴纤维化(MDS-F)以及自身免疫性骨髓纤维化(AIMF)鉴别。
(一)如何区分Pre-PMF 和 ET?
Pre-PMF中的一部分病例可表现为孤立性血小板增多,容易误诊为 ET。二者的区分应全面评估临床与形态学特点,后者包括骨髓增生程度、粒红比例,特别是巨核细胞分布和形态(表2)。与显性 PMF (overt-PMF)相似,Pre-PMF的特征是粒细胞和巨核细胞增生,巨核细胞成簇分布,包括紧密簇;巨核细胞大小的多形性,核成熟异常,包括云朵样/球状核和奇异的细胞核、裸核或深染的细胞核。网状纤维染色示无纤维增生(MF0)或轻度纤维增生(MF1)。与pre-PMF 相比,ET骨髓增生正常或轻度活跃,巨核细胞增生明显。粒红细胞比例正常。巨核细胞呈特征性的“鹿角”形态,胞体大、分叶多。巨核细胞无多形性, 无核成熟异常(即云朵样核或深染核)。诊断时,轻度纤维增生在pre-PMF 中比在 ET 中更常见。
表2.原发性骨髓性纤维化-纤维化前期(pre-PMF)与原发性血小板增多症(ET)的鉴别
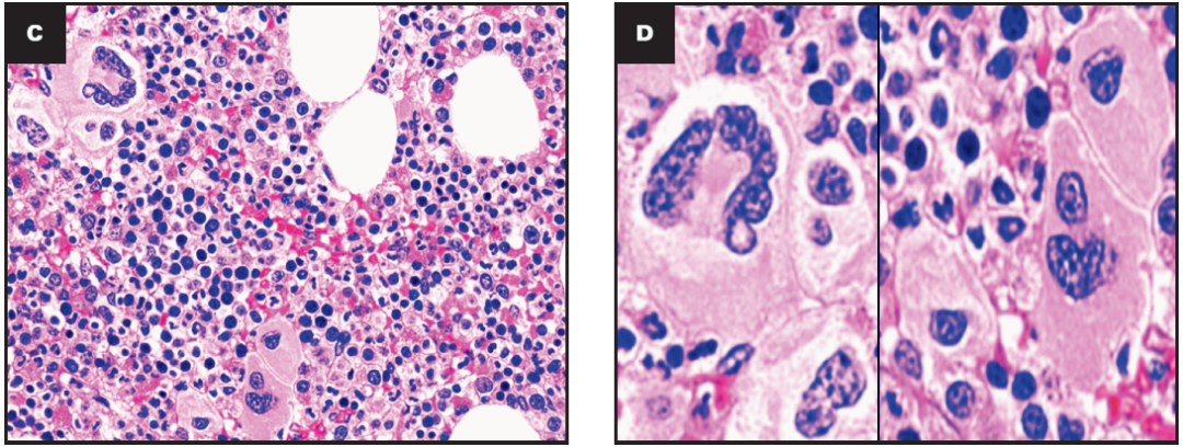
ET:骨髓增生正常或轻度活跃,巨核细胞胞体大、分叶多,呈“鹿角样”。
PV:全髓造血细胞增殖,巨核细胞呈多形性。
PMF:巨核细胞密集成簇,核异型,分叶少,呈“云朵样”与“奇异核”,并见裸核及核深染。
虽然骨髓活检检查对于区分ET和pre-PMF至关重要,但就诊时的临床和实验室检查可提供支持pre-PMF的线索。诊断pre-PMF 的次要标准,如贫血、白细胞增多、LDH 水平升高和脾肿大在 ET中并不常见。一些表现为血小板增多症的病例可能显示出 ET 和pre-PMF 重叠的总体临床和形态学改变,从而诊断为 MPN 无法分类(MPN-U)。此时应间隔一段时间,重复进行骨髓活检,以明确分型。
(二)如何区分 PMF 和 MDS-F?(表3)
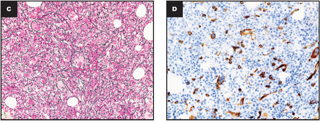
MDS-F 占 MDS 病例的 10%~20%, 2016 年 WHO分类中未将其视为一个单独的实体(注:2022年WHO分类中成为MDS的一个独立亚型),预后不良。参照网状纤维分级系统,MDS 伴有 MF≥2 时才归类为 MDS-F。MDS-F 的特点为外周血血细胞减少,骨髓通常增生活跃伴巨核细胞增多和显著的发育异常。纤维化常导致骨髓穿刺涂片被血液稀释,有核细胞稀少。尽管巨核细胞增生和显著的纤维化与 PMF 相似,但 MDS-F 中巨核细胞胞体小、分叶少,常有微型巨核细胞。密集的巨核细胞簇并不常见,通常无核成熟异常。JAK2、CALR 和 MPL 突变仅见于5%~10%的MDS-F。47% 的MDS-F病例中检测到 TP53 突变。MDS-F通常原始细胞增多,符合 MDS 伴原始细胞增多 (MDS-EB) 的标准。白细胞增多和 LDH 升高可能与 PMF 相似;而脾肿大在 MDS-F 中明显不常见。
MDS-F:增生活跃,红系增生,巨核细胞增多,伴发育异常:胞体小、分叶少。
1、MDS-F:网状纤维染色示纤维化,MF-2。
2、免疫组化CD34染色示原始细胞增多。
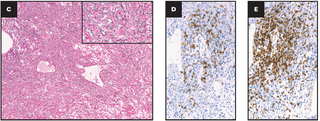
(三)如何区分 AIMF 和 PMF?(表3)
AIMF 的特点为弥漫性骨髓纤维增生、自身免疫现象、对甾体类药物或其他免疫抑制剂治疗有效、通常预后好。通常发生于自身免疫性疾病患者,如系统性红斑狼疮、干燥综合征、 桥本甲状腺炎、自身免疫性肝炎和埃文斯综合征(继发性 AIMF);也可仅存在自身抗体而无明确疾病(原发性 AIMF)。
AIMF 患者通常表现为血细胞减少,外周血涂片通常缺乏幼红幼粒细胞或泪滴红细胞。骨髓通常增生活跃,红系细胞增生明显。巨核细胞数量可增多,胞体大小不一,无密集成簇或核成熟异常。网状纤维通常轻度增生 (MF-1)。常见淋巴细胞聚集,主要由 T 细胞组成,可见反应性浆细胞增多。小部分AIMF病例可能表现出 PMF 中常见的一种或多种特征,如粒细胞增生或明显的纤维化 (MF≥2),但缺乏PMF中密集的巨核细胞簇、巨核细胞核成熟异常和驱动突变(JAK2、CALR、MPL)或其他髓系克隆标记(ASXL1、EZH2、TET2、IDH1、IDH2、SRSF2、SF3B1)。脾肿大在 AIMF 中并不常见。对于外周血细胞减少患者,骨髓活检示纤维化和巨核细胞增生,但缺乏异常的巨核细胞形态和 MPN 驱动突变(JAK2、CALR 和 MPL)或其他克隆标记,应进行自身抗体检测,包括抗核抗体、直接抗人球蛋白试验(DAT)等,排除AIMF可能。
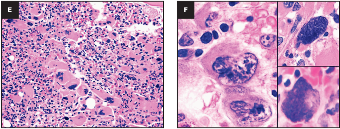
AIMF:增生活跃,红系增生,巨核细胞增多,形态正常,散在分布。
.png)
1、AIMF:网状纤维染色示纤维增生,MF-1。
2、免疫组化CD20和CD3染色示淋巴细胞聚集灶中B和T细胞混合,以T细胞为主。
表3.PMF、AIMF和MDS-F的主要鉴别点
六、结语
PMF 的诊断需要结合形态学、临床和细胞遗传学/分子特征。骨髓形态在诊断中起着关键作用。制备充分、染色良好的骨髓活检切片对于诊断至关重要。虽然巨核细胞的形态有助于区分 PMF 与其他MPN 和其他与骨髓纤维化相关的疾病,但实验室和临床特征,包括脾肿大和 LDH 水平 ,对于PMF的诊断具有重要意义。在三阴性病例中,存在细胞遗传学异常和其他NGS 鉴定的体细胞突变可以在适当的临床和形态学背景下支持PMF的诊断。识别这些非驱动突变和细胞遗传学异常也有助于预后风险评估,从而为治疗决策提供参考。在缺乏驱动突变的情况下,必须考虑并仔细排除骨髓纤维化的其他病因。
(注:文中图片、图表和文字均来自/译自参考文献,文字部分略有改动)
作者:刘恩彬
参考文献:Prakash S,Orazi,A. How I diagnose primary myelofibrosis. Am J Clin Pathol,2022;157:518-530.
互 动 答 题
1. 巨核细胞的形态是区分PMF与其他类型MPN的重要指标,PMF中特征性巨核细胞形态特点为( )
A.侏儒巨核
B.胞体大、分叶多
C.核成熟异常(球状、云朵样)
D.核染色质疏松、核浆比例减小
2. PMF与ET的鉴别点不包括( )
A.骨髓增生程度
B.巨核细胞的形态与分布
C.血小板计数
D.纤维增生分级
3. PMF与MDS-F的鉴别点包括( )
A.骨髓增生程度
B.外周血出现幼红幼粒细胞
C.原始细胞比例
D.巨核细胞形态
4.PMF与AIMF鉴别点包括( )
A.骨髓增生程度
B.巨核细胞形态
C.LDH水平
D.血细胞计数
专 家 介 绍
刘恩彬 教授
见康华美医学诊断中心病理室主任
1998-2020 中国医学科学院血液学研究所
2015-至今 见康华美医学诊断中心
从事血液病理诊断工作近三十年,擅长各种血液病的病理诊断。尤其对再生障碍性贫血、骨髓增生异常综合征、骨髓增殖性肿瘤、急慢性白血病及淋巴瘤的病理诊断造诣精深。
搭建血液病理医师培养体系,近十余年授业育人,培养的血液病理诊断医师遍布国内各大三甲医院,填补了国内血液病理医师培养体系的空白,为中国血液病理诊断的学科发展贡献了中坚力量,引领着血液病理诊断体系的精准化。目前带领受过专科培训的血液病理医师团队,每年完成骨髓活检诊断三万余例、淋巴瘤诊断三千余例。积累了丰富的血液病理诊断经验,拥有庞大的血液病例样本库。
凭借多年的病理诊断经验与深入的学科研究,以第一作者身份参编多部血液病理学专著及论文。日常工作中经常参与各医疗机构疑难病例专家会诊,在同行与临床医生中享誉全国。
互动答题
1. 巨核细胞的形态是区分PMF与其他类型MPN的重要指标,PMF中特征性巨核细胞形态特点为( )
A.侏儒巨核
B.胞体大、分叶多
C.核成熟异常(球状、云朵样)
D.核染色质疏松、核浆比例减小
2. PMF与ET的鉴别点不包括( )
A.骨髓增生程度
B.巨核细胞的形态与分布
C.血小板计数
D.纤维增生分级
3. PMF与MDS-F的鉴别点包括( )
A.骨髓增生程度
B.外周血出现幼红幼粒细胞
C.原始细胞比例
D.巨核细胞形态
4.PMF与AIMF鉴别点包括( )
A.骨髓增生程度
B.巨核细胞形态
C.LDH水平
D.血细胞计数
欢迎评论留言,参与答题。互动答题
1. 巨核细胞的形态是区分PMF与其他类型MPN的重要指标,PMF中特征性巨核细胞形态特点为( )
A.侏儒巨核
B.胞体大、分叶多
C.核成熟异常(球状、云朵样)
D.核染色质疏松、核浆比例减小
2. PMF与ET的鉴别点不包括( )
A.骨髓增生程度
B.巨核细胞的形态与分布
C.血小板计数
D.纤维增生分级
3. PMF与MDS-F的鉴别点包括( )
A.骨髓增生程度
B.外周血出现幼红幼粒细胞
C.原始细胞比例
D.巨核细胞形态
4.PMF与AIMF鉴别点包括( )
A.骨髓增生程度
B.巨核细胞形态
C.LDH水平
D.血细胞计数
欢迎评论留言,参与答题。